Store
Last updated
Store#
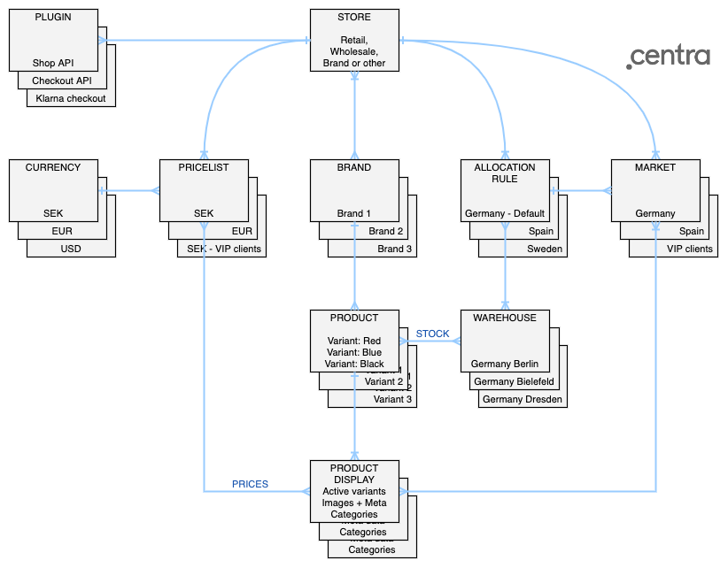
Centra is a natively multi-market (different products or pricing to different customer segments), multi-currency, multi-pricelist and multi-language system. Combined, this flexibility of Centra enables serving a global market from a single Centra instance, and serving individual customer segments with tailored offers for both products and prices, including campaigns and discounts. It is also possible to control what products are visible and/or offered for sale in different markets, and implement local pricing strategies that are independent of language and currency selection. Non-geographical markets can also be defined, e.g., VIP customers, an affiliate influencer’s followers, or employees.
Store is the basic logical entity in Centra. By default, each Centra instance is created with two stores, Retail and Wholesale, but it is possible to add more. This is useful for customers who want to serve multiple stores (for example, different brands and/or types of products) using a single Centra instance. Each Store contains a number of options controlling behaviour of orders, shipments, customers, invoices, stock, notification e-mails and payments.
Defining a store requires specifying default Pricelist, default Market and selecting locales. Additionaly, each store should be tied to at least one Allocation Rule. Finally, Store can have multiple plugins enabled, which control functions like APIs, payment and shipping methods, data feeds (Facebook, Instagram, Google Merchant etc.) or e-mails.